产品开发与测试服务
我们提供什么服务?

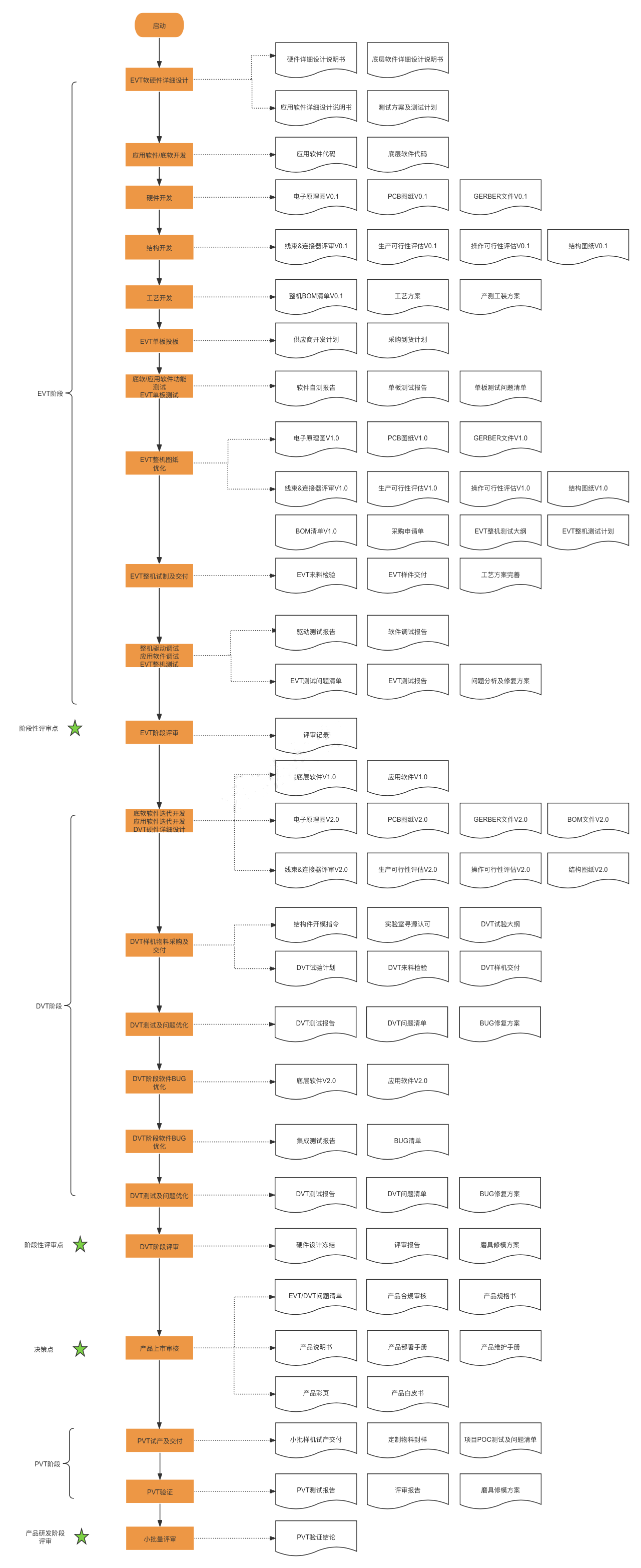
图片2_副本.png

为什么选择我们?
  • a1.jpg

    深厚硬件设计基础

    • 具有顶尖的设计团队,研发工程师工作经验>10年占比70%。硕士及以上比例90%

    • 对设计原理、制造工艺、测试方法有深入理解

  • a2.jpg

    丰富行业经验

    • 深耕智能交通、智慧城市行业多年,对客户需求有深入理:

    • 善于运用新技术、新工艺,为客户打造有竞争力的产品。

  • a3.jpg

    强大创新能力

    • 善于通过平台化、模块化等方式进行硬件设计

    • 善于打造具有灵活性、扩展性的高性价比产品

  • a4.jpg

    客户至上的服务理念

    • 秉承“用友善和专业为客户服务”的服务理念,并致力于"以卓越品质超越客户期望,共筑长久信任"

15652860510